西安拟禁止2008年之前登记车型上路行驶
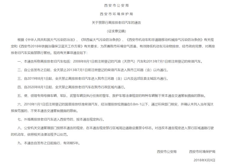
发表日期:2018-07-25日前,西安市公安局、西安市环境保护局官网发布关于《西安市公安局西安市环境保护局关于禁限行高排放老旧汽车的通告(征求意见稿)》(以下简称《征求意见稿》)征求意见的公告,主要涉及高排放老旧汽车、柴油汽车等上路通行问题,征求意见的截止时间为8月11日(原文链接传送门)。值得关注的是,该《征求意见稿》中显示,为改善西安市环境空气质量,有效降低机动车污染物排放,经市政府同意,拟对高排放老旧汽车实施禁限行管控。其中高排放老旧汽车包括2008年8月1日前注册登记的汽油(天然气)汽车和2013年7月1日前注册登记的柴油汽车。
《征求意见稿》一旦正式发布,将自公告发布之日起全天禁止2013年7月1日前注册登记的柴油汽车进入西安市三环路(含)以内通行;自2019年8月1日起,全天禁止高排放老旧汽车进入西安市三环路(含)以内及远郊区县主城区内通行。自2020年8月1日起,全天禁止高排放老旧汽车在西安市行政区域内通行。而对于使、领馆专用号牌车辆,军队、武警车辆及执行任务的警车、救护车等法律规定的特种车辆,暂不受本通告交通管制措施的限制。
《征求意见稿》强调,“2010年1月1日后注册登记的国Ⅲ排放标准柴油汽车,经治理排放检测值在0.8m-1以下,通过环保部门核实,并确认未列入当年淘汰报废范围的,不受本通告交通管制措施的限制”,“外埠高排放老旧汽车进入西安市的,按本通告规定执行”。
上一篇: 大运汽车&中通快递正式签署战略合作
下一篇: 马勒研发高效电动发动机 助力电动汽车发展
热门文章排行
更多>>
- 获取高薪职位的几个窍门
- 月薪三万的一道智商测试题
- 油价飙升“疑无路” 节油高...
- 工作当中常遇到的劳动法律问...
- 巧妙应对各层面试官
- 锦湖波及 东风悦达起亚/长城...
- 巴菲特接班人选骤生变数 影...
- 东风康明斯:HES成绩斐然 荣...
- 车企资本市场“猛吸金” 上...
- 海马股份拟出资5.22亿 回购3...
- 北奔重汽加速布局浙江重卡市...
- 江淮乘用车第二工厂正式启动
- 长安纯电动轿车7月下线 售价...
- 一汽大众佛山项目拟重设股比
- 奇瑞:增程式电动汽车今年下...
- 北汽集团自主品牌乘用车定位...
- 跨国车企为市场摘掉天花板 ...
- 中国发展自主研发 推动汽车...
- 华南最大汽车零部件基地落户...
- 4月俄罗斯汽车产量增六成至1...








